There are no Commemorative Stamps in Hell
by Sahar Tavakoli
Midway through the journey of my life
I found myself regretting an online purchase
For the straightforward return-label had been lost.
Ah me! How hard a thing it is to say
What was this Post Italiane, crowded and disorganized
Which in the very thought renews the fatigue.
Through the mail, the way into the suffering city
Through the mail the way to eternal pain
Through the mail the way that runs among the lost.
Now what?
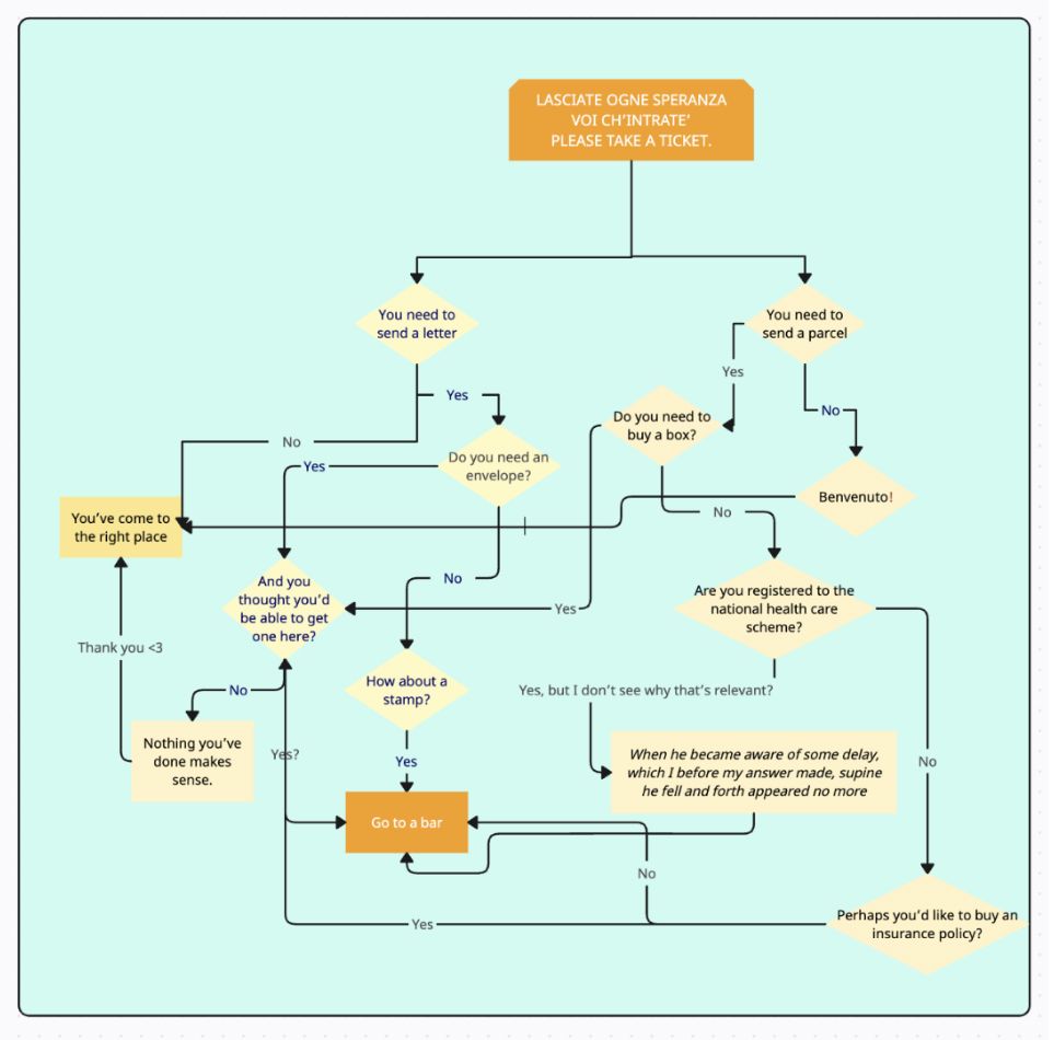
Many sorry souls have met this fate before you. Some for possessing open-ended mutual investment bonds, some for seeking motor-vehicle insurance, others for having not yet paid indulgence for gas and electricity. The most pathetic among them is the poor chump who thought the post office would be the place you went to send things by post. I mean, what does this look like to you? A bar?
It turns out that Acheron is actually a sidewalk. Ante-hell is just a Sally Port. All that stuff about tumult through a turbid and timeless air is accurate. A crowd gathers along the bank.
Allow me now to know, who are these people?
What law has made them so eager for the crossing?
Can someone tell me if there’s a line?
I’ve been to the DMV, I’ve waited for hours in the room at JFK, La Guardia, George Bush Intergalactic, Vancouver International, London Gatwick, and Kingsford Smith. I’ve sat on hold with Bank of America. All baby levels. Poste Italiane sits apart from these other administrations, towering over them like the Rainbow Road level of Mario Kart and just as likely to send you over the proverbial edge.
Hegel argued that in order to have a well functioning government, we must ensure that our bureaucratic systems are protected against the interests of the fickle broader public. If this is true, then the Italian Post office, by virtue of making itself as inhospitable to public interests as possible, must surely be the most powerful force in stabilizing Italian politics in the present day.
Personally, I’m more inclined to side with Kafka on this one, “From a certain point onward there is no longer any turning back. That is the point that must be reached”. So choose your own adventure and in bocca al lupo.

Comments ()